传销币就是币圈骗局的一个经典模式,头目往往鼓吹小投资高回报,拉人头坐享提成等种种手段诱骗后来者接盘,一旦资金链断裂,最终传销币的结果只有一个——崩盘跑路。
110hn.cn反传销联盟
杨超与杨超越,名字仅仅相差一个字,但是人生道路却大相径庭。前者是OKcoin“敌敌畏”事件的当事人,后者是被人供奉在朋友圈的锦鲤。 110hn.cn反传销联盟
被全国人民熟知,还得从今年5月央视财经频道播出的《聚焦代币市场乱象》栏目说起。那时杨超现身说法,栏目上打出的个人注释是“虚拟货币投资者”。这比敌敌畏事件当事人这个身份,貌似光鲜多了。 中国反传销www.110hn.cn
杨超说他在OKcoin和OKex上损失总计超1100万元。时隔四个月,又有大批维权者跳出来控诉OKex平台“拔网线”爆仓,其中一位身姿曼妙的年轻女子爆料说自己因虚拟货币亏损了1.2亿元。
中国反传销www.110hn.cn
原想借着炒币一夜暴富的人,最后都被人一夜爆仓了。
110hn.cn反传销联盟
经济下行,消费降级,原以为贫穷是大多数人的事。但币圈炸了才知道,原来有钱人还真多,而且这些有钱人还真的“胆识过人” 110hn.cn反传销联盟
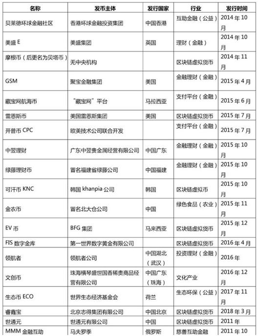
已被曝光的传销币


传销币的八大套路
所谓传销币,就是将比特币与区块链等“新概念”和传销活动的“传统手艺”相结合。将一个空洞无物的概念,伪装成前景可期并且拥有丰富应用场景的技术产品,以高回报的噱头骗取投资者买单。
中国反传销www.110hn.cn
社会任何一种行为都有迹可循,传销币也不例外。即使披上了新技术的外衣,但传销币与传统的传销手法还是相差无几的。我们试着去解剖骗子的套路,发现一些蛛丝马迹。 内容来自www.110hn.cn
1、高亢式的口号
110hn.cn
所有的征伐都需要一个师出有名,否则言不正名不顺。所以大多数的传销币都会有一个志向远大、群情激昂并能一下子击中人G点的口号,例如 “共建均富社区”、“保护文化作品的版权”、“共建美好社区自治”等等。
2、国外注册空壳公司 本文来自110hn.cn
由项目头目在国内或国外注册成立空壳公司或交易所,借着区块链技术的名目,自行造币(即发放平台币)。该币内并无任何区块链技术含量,且不具备流通价值。
3、夸大收益吸引投资者
声称100%收益,多用“只涨不跌”、“稳赚不赔”、“躺着赚钱”、“赢了会所嫩模”、“实现财务自由”等撩人字眼进行宣传。一旦实现骗钱目的,立马进行一次收割,手段诸如断崖式交易,交易所拔网线爆仓,最终呈现史诗级的马里奥、埃菲尔铁塔等异常交易曲线。
110hn.cn反传销联盟

4、包装套路两不误 110hn.cn
淘宝上购买代写白皮书服务(目前已下架),建立一个高大上的官网,且官网必须是英文网站,设有多种语言。产品相关信息多在微信社群内投放,拥有多个社群,一人分设几角,自弹自唱自吹自擂迷惑用户,以达到撒网捉鱼大力洗脑的目的。 内容来自www.110hn.cn
5、交易数据不透明 110hn.cn
众所周知,区块链技术的一大特点是去中心化。但传销币的代码不开源,多采用中心化的记账方式,交易数据无法查询、不透明。 copyright 110hn.cn
6、自建平台来交易 110hn.cn
并非通过以太坊的智能合约发布,没有上数字货币的正规交易平台,而是通过自建平台进行交易。自建网站是最通用的形式,同时,还有通过微信平台、手机APP等形式进行交易。
本文来自110hn.cn
7、各行各业均发币
copyright 110hn.cn
部分传销币声称,发币是因建设世界级项目的需要,或建设慈善平台、慈善基金的需求。传销币通常还借涉及商城、环保、公益、游戏等行业的名目,骗取信任。
110hn.cn
8、雁过拔毛提现交钱 110hn.cn
提现时多会出现一系列障碍,最常见的是需要继续“拉人头”才能提现,通常还有,规定一段时间内不能提现、提现需要扣去高昂的手续费、提现不可超过总金额的一定比例等方式。 中国反传销www.110hn.cn
投资者在投资数字货币时优先选择正规的交易平台,不要有一夜暴富的想法,对于朋友介绍的,需要拉下线才能提现或者分红的十有八九是币圈骗局,建议远离。





